- Intelligent calculation, and highly intergrated optimization algorithm
- Intelligent judgment, which helps you judge the calculation results, thus reducing the calculation error rate.
- With tolerance calculation, we calculate the gear conditions under various limit tolerances to improve the reliability of design.
- What you see is what you get. The output results can be directly filled into the drawings, without conversion according to experience.
- Adapted to the topping tool algorithm, the calculated results are consistent with the processed ones.
- Export parameter reports in Excel and PDF formats.
- Build 3D modeling and animation simulation, Exporting 3D files in STEP and DXF formats.
Note: Due to the whitelist policy of Qihoo 360 antivirus software, ETAGEAR has to submit an application to 360 for each new release, and it takes about 24 hours to get the application passed. So every time a new version is released, it may be mistakenly reported as a virus by 360 within 24 hours. However, you don't need to worry. After 24 hours (the day after the release) As long as you update the virus database of your antivirus software and rescan it , it will no longer be reported as a virus.
| Version number | 2.21 |
| System requirement | Windows 10 and above are recommended |
| Size | 118.05 MB |
| Release date | 2025-10-10 |
| Change log | 2.21 [2025-10-10] 1,新增内啮合直径参数与系数的对应关系。 2,修复重叠干涉计算结果最大值最小值对应不匹配问题。 3,内啮合导出报告节圆错误问题修正。 4,内齿3D算法重构,解决齿顶会带有圆角的问题。 5,修复ZI蜗杆配斜齿轮精度等级更改后数值无反应的问题。 6,新增推荐公差按钮点击后自动计算跨棒距公差功能。 7,增加用户输入中心距过小造成3D无法生成的防护算法。 8,齿轮3D造型增加内孔功能。 9,球面渐开线二段修形区域放宽了限制。 2.20 [2025-04-22] 1,显著提升了球面渐开线准齿轮接触斑点分析的计算速度。 2,优化了NGW行星轮系导出3D结构。 2.19 [2024-09-14] 1,新增圆柱面过盈量计算模块,该模块免费使用。 2,修复了斜齿内齿圈3D造型没有齿根圆角的bug。 3,修复了渐开线花键3D造型界面不显示购买信息的bug。 4,修复了齿轮齿条无法根据齿顶厚换算齿厚的bug。 2.18 [2024-03-27] 1,外啮合圆柱齿轮,内啮合圆柱齿轮和NGW行星轮系增加根据精度等级自动推荐公差功能。 2,常用工具圆柱齿轮参数换算界面新增固定弦齿厚换算功能。 3,修复了ZI蜗杆3D作图缺陷。 4,修复了外啮合圆柱齿轮已知齿轮A计算齿轮B齿顶高系数会变的bug。 2.17 [2023-12-13] 1,ETAGEAR现已推出英文版,您可以在设置页面切换语言。默认情况下将跟随您的系统语言。我们欢迎您就英文版的翻译提出宝贵的意见,感谢您的支持和帮助! 2,修复了圆柱齿轮修形功能模块3D造型多次重复造型后会出现无法建模的bug。 3,修复了ZI蜗杆部分齿宽下切除端面功能失效bug。 4,.NET Framework版本已升级至4.6.2, 这将带来更好的性能,稳定性和安全性。 2.16 [2023-09-23] 1,新增外啮合圆柱齿轮修形功能模块。 2.15 [2023-07-05] 1,新增内啮合圆柱齿轮模块。 2,新增外啮合已知齿轮A计算齿轮B功能。 3,蜗杆配斜齿轮效率估算新增可调节摩擦系数功能。 4,双重双面法弧齿轮模块修复自定义机床参数后机床参数不更新问题。 2.14 [2023-03-13] 1,新增齿轮齿条模块。 2,蜗杆量棒跨棒距添加自动匹配算法。 3,一齿差摆线针轮修改柱销套直径判定条件。 4,修复其他bug。 2.13 [2022-08-18] 1,新增双重双面法格里森弧齿锥齿轮。 2,外啮合圆柱齿轮增加背隙计算。 2.12 [2021-09-28] 1,免费版,订阅版,专业版及企业版现已合并成一个客户端软件,您可以在使用过程中随时切换不同版本。 2,您现在可以在软件上查看所有模块的购买信息,包括到期时间等。 3,单个圆柱齿轮3D造型兼容内齿。 4,球面渐开线锥齿轮新增仅显示3D功能。 5,修复其他若干bug及性能优化。 2.11 [2021-07-08] 1,新增一齿差摆线针轮接触斑点分析工具。(需购买一齿差摆线针轮修形模块) 2,一齿差摆线针轮新增两种优化方向--按最小应力优化和摆线泵设计。(需购买一齿差摆线针轮模块) 3,一齿差摆线针轮设计界面新增自动计算背隙和顶隙的功能,用户可以选择自动计算或者手动输入。(需购买一齿差摆线针轮修形模块) 4,个人版更名为订阅版(功能不变)。 5,现在更新软件后,无需重新登陆。 6,卸载软件时增加删除配置文件的功能。 7,修复了打开eta文件时公差变为0的bug。 8,修复了用户配置文件内容为空时,软件可能无法启动的bug。 9,修复了一齿差摆线针轮动画实际速度与显示不符的bug。 2.10 [2020-10-21] 1,导入接触分析引擎,实现球面渐开线TCA分析,相较传统TCA技术,引擎基于3D模型进行分析,结果基于3D造型齿面得到,保证了使用该3D生产后效果可靠性。 2,添加球面渐开线锥齿轮模块,可自动设计参数,自动修形,实现高质量传动效果,模具生产锥齿轮必备工具软件。 3,球面渐开线锥齿轮实现二段修形功能,能在齿轮箱使用注塑外壳的情况下大幅降低量产噪音出现的可能性。 4,ZI蜗杆配斜齿轮模块可以实现微调中心距,让结构布置更加灵活。 2.9 [2019-08-20] 1,新增渐开线花键模块; 2,新增圆柱齿轮参数换算工具; 3,用户现在可以自定义计算保留小数点的位数。 2.8 [2019-05-29] 1,新增根据ZI蜗杆配斜齿轮的功能; 2,新增ZI蜗杆参数换算工具; 3,ZI蜗杆配斜齿轮设计界面新增法基节相等原理计算功能。 2.7 [2019-03-31] 1,新增了一齿差摆线针轮模块。 2,圆柱齿轮的界面上侧隙修正描述为端面侧隙。 3,配凑中心距模块改进算法,支持负角变位齿轮的计算。 4,其他功能优化。 2.6 [2018-12-23] 1,锥齿轮3D造型新增使用球面渐开线3D造型功能。(仅限专业版和企业版) 2,输出报告中增加有效渐开线终止圆直径显示。 3,输出报告中增加有效渐开线起始圆直径显示。 4,输出报告中增加渐开线起评点直径显示。 2.5 [2018-05-03] 1,软件适配windows 7系统; 2,新增了以蜗杆最小齿厚为优化目标的ZI蜗杆配斜齿轮算法。 2.4 [2018-03-23] 1,新增ZI蜗杆配斜齿轮模块; 2,修复了锥齿轮主动轮齿数大于被动轮齿数时3D无法绘制的bug。 2.3 [2018-01-08] 1,新增ZA蜗杆配斜齿轮模块。 2.2 [2017-11-20] 1,新增外啮合圆柱齿轮配凑中心距模块,用户可以输入现有齿轮参数,软件会根据您设置的侧隙为您推荐中心距,同时帮您校核新中心距下的齿轮几何参数。该模块也可以进行强度校核。(免费版不可用) 2,外啮合圆柱齿轮的推荐中心距功能更加完善了,用户可以选择“角変位”、“高变位”、“标准齿轮”3种模式进行参数计算。 3,3D模块新增了动画功能。用户可以查看其装配后的运动效果,控制动画开始和停止,以及调整动画帧率和速率。(免费版不可用) 4,新增意见反馈功能,如果您在使用软件时有任何疑问,发现了软件的Bug,或者对于软件有修改意见,欢迎点击菜单栏-帮助-意见反馈提交。 5,优化了网络连接,修复了网络断开时可能出现的线程异常问题。 2.1 [2017-11-10] 1,全新的个人版现已发布,您可以根据需要按时长购买相应的模块。 2,修复了界面跳转时,部分参数传递的bug。 3,输出报告新增了部分参数。 2.0 [2017-10-10] 1,适配windows7 SP1及以上系统,不再兼容windows XP。 2,新增齿轮3D造型模块。锥齿轮可生成修形后齿形。 3,新增导出3D为STEP(.stp)文件功能。 4,导出报告为Excel和PDF文件表格,更加直观清楚。 5,简化操作,设计时基本实现一步到位。 |
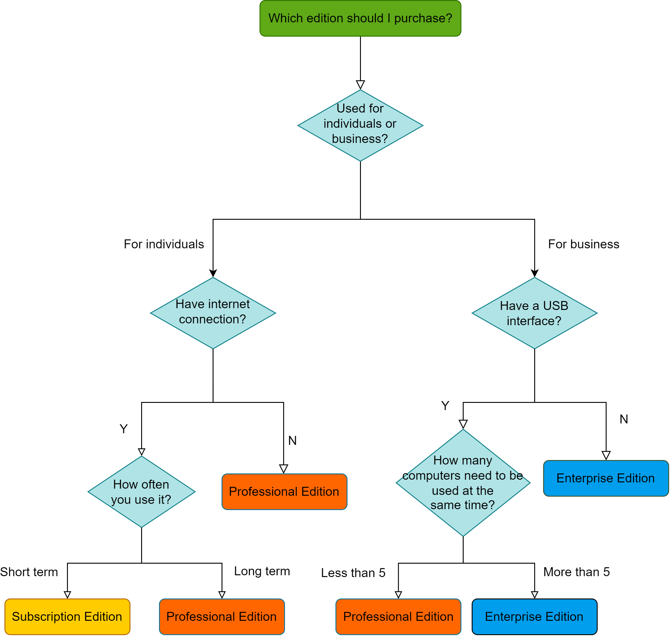
There are 4 different Editions of ETAGEAR, namely the Free Edition, Subscription Edition, Professional Edition, and Enterprise version. The uses and features of each version differ as follows:
| Free Edition | The Free Edition requires internet connection and does not require login. You can access some basic functions for free. |
| Subscription Edition |
The Subscription Edition requires internet connection and a personal account. The Subscription Edition is charged per module and you can purchase several modules on a monthly or annual basis. After purchase, you have access to the full functionality of the module.
(Click to view prices)
New users can contact customer service to request a one-month trial.(Click to contact customer service) |
| Professional Edition |
The Professional Edition requires no internet connection, but a USB dongle. The Professional Edition is charged per module, and after purchase, you can use the current version of the software permanently. We will provide a USB dongle, you're supposed to plug it into your computer to access the full functionality of the module.
(Click to view prices)
New users can apply for a trial, which requires a deposit of 300 USD for a USB dongle. If you are not satisfied with our software, please send the dongle back and the deposit will be returned. The trial period is one month. (Click to apply for trial) |
| Enterprise Edition | The Enterprise Edition is suitable for internal use within enterprises and is commonly used when multiple computers need to be used simultaneously. You need to plug the Enterprise Edition dongle into one computer, use it as a server, and deploy the Enterprise Edition server program. In this way, other computers within the enterprise can use ETAGEAR without plugging the dongle. (Click to download Enterprise Edition server program) |
The Subscription Edition can be purchased directly online. Buy now
To purchase the Professional Edition or Enterprise Edition, please consult customer service. Contact us
| Free Edition | Subscription Edition | Professional Edition | Enterprise Edition | ||
|---|---|---|---|---|---|
| Authentication method | Internet | Internet | USB Dongle | USB Dongle | |
| User limit | 1 | 1 | 1 | 5~999 | |
| External cylindrical gear | Intelligent calculation | ✔️ | ✔️ | ✔️ | ✔️ |
| Allocate number of teeth | ✔️ | ✔️ | ✔️ | ✔️ | |
| Calculate with tolerance | ❌ | ✔️ | ✔️ | ✔️ | |
| Recommend center distance | ✔️ | ✔️ | ✔️ | ✔️ | |
| Recommend modification coefficient | ❌ | ✔️ | ✔️ | ✔️ | |
| Calculate modification coefficient of driven gear by the one of driving gear | ❌ | ✔️ | ✔️ | ✔️ | |
| Calculate with backlash | ❌ | ✔️ | ✔️ | ✔️ | |
| Check geometric parameters | ✔️ | ✔️ | ✔️ | ✔️ | |
| Check strength | ✔️ | ✔️ | ✔️ | ✔️ | |
| 3D Display | ✔️ | ✔️ | ✔️ | ✔️ | |
| Export DXF file of transverse form | ❌ | ✔️ | ✔️ | ✔️ | |
| Export STEP file | ❌ | ✔️ | ✔️ | ✔️ | |
| 3D Animation | ❌ | ✔️ | ✔️ | ✔️ | |
| Calculate center distance for external cylindrical gear | ❌ | ✔️ | ✔️ | ✔️ | |
| Profile modification of external cylindrical gear | Intelligent calculation | ❌ | ✔️ | ✔️ | ✔️ |
| Recommend modification method based on workmanship | ❌ | ✔️ | ✔️ | ✔️ | |
| Recommend modification based on gear accuracy grade | ❌ | ✔️ | ✔️ | ✔️ | |
| Recommend gear tolerance | ❌ | ✔️ | ✔️ | ✔️ | |
| Calculate with backlash | ❌ | ✔️ | ✔️ | ✔️ | |
| Check parameters before and after modification | ❌ | ✔️ | ✔️ | ✔️ | |
| Display modification plot | ❌ | ✔️ | ✔️ | ✔️ | |
| 3D Display | ❌ | ✔️ | ✔️ | ✔️ | |
| Export DXF file of transverse form | ❌ | ✔️ | ✔️ | ✔️ | |
| Auto make drawing of modified gear, in format of DXF | ❌ | ✔️ | ✔️ | ✔️ | |
| Export STEP file | ❌ | ✔️ | ✔️ | ✔️ | |
| 3D Animation | ❌ | ✔️ | ✔️ | ✔️ | |
| Internal cylindrical gear | Intelligent calculation | ✔️ | ✔️ | ✔️ | ✔️ |
| Calculate with tolerance | ❌ | ✔️ | ✔️ | ✔️ | |
| Recommend center distance | ✔️ | ✔️ | ✔️ | ✔️ | |
| Recommend modification coefficient | ✔️ | ✔️ | ✔️ | ✔️ | |
| Calculate internal gear by external gear | ❌ | ✔️ | ✔️ | ✔️ | |
| Calculate external gear by internal gear | ❌ | ✔️ | ✔️ | ✔️ | |
| Calculate with backlash | ❌ | ✔️ | ✔️ | ✔️ | |
| Check geometric parameters | ✔️ | ✔️ | ✔️ | ✔️ | |
| Check strength | ✔️ | ✔️ | ✔️ | ✔️ | |
| 3D Display | ✔️ | ✔️ | ✔️ | ✔️ | |
| Export DXF file of transverse form | ❌ | ✔️ | ✔️ | ✔️ | |
| Export STEP file | ❌ | ✔️ | ✔️ | ✔️ | |
| 3D Animation | ❌ | ✔️ | ✔️ | ✔️ | |
| NGW planetary gear train | Intelligent calculation | ✔️ | ✔️ | ✔️ | ✔️ |
| Allocate number of teeth | ✔️ | ✔️ | ✔️ | ✔️ | |
| Calculate with tolerance | ❌ | ✔️ | ✔️ | ✔️ | |
| Recommend center distance | ✔️ | ✔️ | ✔️ | ✔️ | |
| Recommend modification coefficient | ❌ | ✔️ | ✔️ | ✔️ | |
| Calculate modification coefficients of planet gear and ring gear by the one of sun gear | ❌ | ✔️ | ✔️ | ✔️ | |
| Calculate modification coefficients of sun gear and ring gear by the one of planet gear | ❌ | ✔️ | ✔️ | ✔️ | |
| Calculate modification coefficients of sun gear and planet gear by the one of ring gear | ❌ | ✔️ | ✔️ | ✔️ | |
| Calculate with backlash | ❌ | ✔️ | ✔️ | ✔️ | |
| Check geometric parameters | ✔️ | ✔️ | ✔️ | ✔️ | |
| Check strength | ✔️ | ✔️ | ✔️ | ✔️ | |
| 3D Display | ✔️ | ✔️ | ✔️ | ✔️ | |
| Export DXF file of transverse form | ❌ | ✔️ | ✔️ | ✔️ | |
| Export STEP file | ❌ | ✔️ | ✔️ | ✔️ | |
| 3D Animation | ❌ | ✔️ | ✔️ | ✔️ | |
| Pinion with rack | Intelligent calculation | ✔️ | ✔️ | ✔️ | ✔️ |
| Recommend modification coefficient | ✔️ | ✔️ | ✔️ | ✔️ | |
| Calculate with backlash | ✔️ | ✔️ | ✔️ | ✔️ | |
| Calculate with tolerance | ❌ | ✔️ | ✔️ | ✔️ | |
| Check geometric parameters | ✔️ | ✔️ | ✔️ | ✔️ | |
| Check strength | ✔️ | ✔️ | ✔️ | ✔️ | |
| 3D Display | ✔️ | ✔️ | ✔️ | ✔️ | |
| Export DXF file of transverse form | ❌ | ✔️ | ✔️ | ✔️ | |
| Export STEP file | ❌ | ✔️ | ✔️ | ✔️ | |
| 3D Animation | ❌ | ✔️ | ✔️ | ✔️ | |
| Calculate rack by pinion | ❌ | ✔️ | ✔️ | ✔️ | |
| Calculate pinion by rack | ❌ | ✔️ | ✔️ | ✔️ | |
| Calculate by changing pressure angle | ✔️ | ✔️ | ✔️ | ✔️ | |
| Straight bevel gear | Intelligent calculation | ✔️ | ✔️ | ✔️ | ✔️ |
| Check geometric parameters | ✔️ | ✔️ | ✔️ | ✔️ | |
| Build 3D using generating method | ✔️ | ✔️ | ✔️ | ✔️ | |
| Build 3D using spherical involute | ❌ | ✔️ | ✔️ | ✔️ | |
| 3D Display | ✔️ | ✔️ | ✔️ | ✔️ | |
| Export STEP file | ❌ | ✔️ | ✔️ | ✔️ | |
| 3D Animation | ❌ | ✔️ | ✔️ | ✔️ | |
| Helical bevel gear | Intelligent calculation | ✔️ | ✔️ | ✔️ | ✔️ |
| Check geometric parameters | ✔️ | ✔️ | ✔️ | ✔️ | |
| Build 3D using generating method | ✔️ | ✔️ | ✔️ | ✔️ | |
| Build 3D using spherical involute | ❌ | ✔️ | ✔️ | ✔️ | |
| 3D Display | ✔️ | ✔️ | ✔️ | ✔️ | |
| Export STEP file | ❌ | ✔️ | ✔️ | ✔️ | |
| 3D Animation | ❌ | ✔️ | ✔️ | ✔️ | |
| Gleason spiral bevel gear | Intelligent calculation | ✔️ | ✔️ | ✔️ | ✔️ |
| Check geometric parameters | ✔️ | ✔️ | ✔️ | ✔️ | |
| Build 3D using generating method | ✔️ | ✔️ | ✔️ | ✔️ | |
| Build 3D using spherical involute | ❌ | ✔️ | ✔️ | ✔️ | |
| 3D Display | ✔️ | ✔️ | ✔️ | ✔️ | |
| Export STEP file | ❌ | ✔️ | ✔️ | ✔️ | |
| 3D Animation | ❌ | ✔️ | ✔️ | ✔️ | |
| Equal pitch bevel gear | Intelligent calculation | ✔️ | ✔️ | ✔️ | ✔️ |
| Check geometric parameters | ✔️ | ✔️ | ✔️ | ✔️ | |
| Build 3D using generating method | ✔️ | ✔️ | ✔️ | ✔️ | |
| Build 3D using spherical involute | ❌ | ✔️ | ✔️ | ✔️ | |
| 3D Display | ✔️ | ✔️ | ✔️ | ✔️ | |
| Export STEP file | ❌ | ✔️ | ✔️ | ✔️ | |
| 3D Animation | ❌ | ✔️ | ✔️ | ✔️ | |
| ZA worm with helical gear | Design | ❌ | ✔️ | ✔️ | ✔️ |
| Check | ❌ | ✔️ | ✔️ | ✔️ | |
| Calculate ZA worm by helical gear | ❌ | ✔️ | ✔️ | ✔️ | |
| 3D Display | ❌ | ✔️ | ✔️ | ✔️ | |
| Export STEP file | ❌ | ✔️ | ✔️ | ✔️ | |
| 3D Animation | ❌ | ✔️ | ✔️ | ✔️ | |
| ZI worm with helical gear | Design (Standard mode) | ✔️ | ✔️ | ✔️ | ✔️ |
| Optimize using minimum tooth thickness of worm gear as target | ❌ | ✔️ | ✔️ | ✔️ | |
| Calculate ZI worm by helical gear | ✔️ | ✔️ | ✔️ | ✔️ | |
| Calculate helical gear by ZI worm | ✔️ | ✔️ | ✔️ | ✔️ | |
| 3D Display | ✔️ | ✔️ | ✔️ | ✔️ | |
| Export STEP file | ❌ | ✔️ | ✔️ | ✔️ | |
| 3D Animation | ❌ | ✔️ | ✔️ | ✔️ | |
| Involute spline | Intelligent calculation | ✔️ | ✔️ | ✔️ | ✔️ |
| Check geometric parameters | ✔️ | ✔️ | ✔️ | ✔️ | |
| Check strength | ✔️ | ✔️ | ✔️ | ✔️ | |
| Calculate with custom tooth depth | ❌ | ✔️ | ✔️ | ✔️ | |
| Calculate with tolerance | ❌ | ✔️ | ✔️ | ✔️ | |
| Calculate external spline by internal spline | ❌ | ✔️ | ✔️ | ✔️ | |
| Calculate internal spline by external spline | ❌ | ✔️ | ✔️ | ✔️ | |
| 3D Display | ✔️ | ✔️ | ✔️ | ✔️ | |
| Export DXF file of transverse form | ❌ | ✔️ | ✔️ | ✔️ | |
| Export STEP file | ❌ | ✔️ | ✔️ | ✔️ | |
|
Spherical involute straight bevel gear
Spherical involute helical bevel gear Spherical involute Gleason spiral bevel gear Spherical involute equal pitch bevel gear |
Intelligent calculation | ❌ | ✔️ | ✔️ | ✔️ |
| Check geometric parameters | ❌ | ✔️ | ✔️ | ✔️ | |
| Calculate modification | ❌ | ✔️ | ✔️ | ✔️ | |
| Light load contact spot simulation | ❌ | ✔️ | ✔️ | ✔️ | |
| Instantaneous contact spot simulation | ❌ | ✔️ | ✔️ | ✔️ | |
| Motion stability analysis | ❌ | ✔️ | ✔️ | ✔️ | |
| Use secondary axial modification for design | ❌ | ✔️ | ✔️ | ✔️ | |
| 3D Display | ❌ | ✔️ | ✔️ | ✔️ | |
| Export STEP file | ❌ | ✔️ | ✔️ | ✔️ | |
| Duplex spread blade Gleason spiral bevel gear | Intelligent calculation | ❌ | ✔️ | ✔️ | ✔️ |
| Check geometric parameters | ❌ | ✔️ | ✔️ | ✔️ | |
| Tool design | ❌ | ✔️ | ✔️ | ✔️ | |
| Calculate machine parameters | ❌ | ✔️ | ✔️ | ✔️ | |
| Light load contact spot simulation | ❌ | ✔️ | ✔️ | ✔️ | |
| Motion stability analysis | ❌ | ✔️ | ✔️ | ✔️ | |
| 3D Display | ❌ | ✔️ | ✔️ | ✔️ | |
| Export STEP file | ❌ | ✔️ | ✔️ | ✔️ | |
| Common tools | Conversion of cylindrical gear parameters | ✔️ | ✔️ | ✔️ | ✔️ |
| Calculate parameters by modification coefficient | ✔️ | ✔️ | ✔️ | ✔️ | |
| Calculate base tangent length by different span numbers of teeth | ✔️ | ✔️ | ✔️ | ✔️ | |
| Convert base tangent length to measurement with pins | ✔️ | ✔️ | ✔️ | ✔️ | |
| Calculate measurement with pins by different diameters of pin | ✔️ | ✔️ | ✔️ | ✔️ | |
| Convert measurement with pins to base tangent length | ✔️ | ✔️ | ✔️ | ✔️ | |
| Force analysis of bevel gear | ✔️ | ✔️ | ✔️ | ✔️ | |
| Conversion of ZI worm parameters | ✔️ | ✔️ | ✔️ | ✔️ | |
| 圆柱面过盈连接计算 | ✔️ | ✔️ | ✔️ | ✔️ | |
| One tooth difference cycloidal gear | Calculate parameters | ✔️ | ✔️ | ✔️ | ✔️ |
| Intelligent calculation | ❌ | ✔️ | ✔️ | ✔️ | |
| Use profile modification for design | ❌ | ❌ | ✔️ | ✔️ | |
| Force analysis | ✔️ | ✔️ | ✔️ | ✔️ | |
| Check strength | ✔️ | ✔️ | ✔️ | ✔️ | |
| Contact spot analysis | ❌ | ❌ | ✔️ | ✔️ | |
| Optimize for cycloidal pump | ❌ | ✔️ | ✔️ | ✔️ | |
| Optimize using minimum strength as target | ❌ | ✔️ | ✔️ | ✔️ | |
| Auto allocate bottom clearance and backlash | ❌ | ❌ | ✔️ | ✔️ | |
| 3D Display | ✔️ | ✔️ | ✔️ | ✔️ | |
| Export DXF file of transverse form | ❌ | ✔️ | ✔️ | ✔️ | |
| Export STEP file | ❌ | ✔️ | ✔️ | ✔️ | |
| 3D Animation | ❌ | ✔️ | ✔️ | ✔️ | |
| Module | Monthly | Annual | Professional Edition | Enterprise Edition |
|---|---|---|---|---|
| External cylindrical gear (including single cylindrical gear) | 50 USD per month | 300 USD per year | 1000 USD | 600 USD per computer (minimum quantity is 5) |
| Calculate center distance for external cylindrical gear | 25 USD per month | 150 USD per year | 500 USD | 300 USD per computer (minimum quantity is 5) |
| Profile modification of external cylindrical gear | 180 USD per month | 1080 USD per year | 4000 USD | 2400 USD per computer (minimum quantity is 5) |
| Internal cylindrical gear | 50 USD per month | 300 USD per year | 1000 USD | 600 USD per computer (minimum quantity is 5) |
| NGW planetary gear train | 50 USD per month | 300 USD per year | 1000 USD | 600 USD per computer (minimum quantity is 5) |
| Pinion with rack | 50 USD per month | 300 USD per year | 1000 USD | 600 USD per computer (minimum quantity is 5) |
| Straight bevel gear | 50 USD per month | 300 USD per year | 1000 USD | 600 USD per computer (minimum quantity is 5) |
| Helical bevel gear | 1000 USD | 600 USD per computer (minimum quantity is 5) | ||
| Gleason spiral bevel gear | 1000 USD | 600 USD per computer (minimum quantity is 5) | ||
| Equal pitch bevel gear | 80 USD per month | 480 USD per year | 1500 USD | 900 USD per computer (minimum quantity is 5) |
| ZA & ZI worm with helical gear | 50 USD per month | 300 USD per year | 1000 USD | 600 USD per computer (minimum quantity is 5) |
| Involute spline | 50 USD per month | 300 USD per year | 1000 USD | 600 USD per computer (minimum quantity is 5) |
| Spherical involute straight bevel gear (including TCA) | 200 USD per month | 1200 USD per year | 5000 USD | 3000 USD per computer (minimum quantity is 5) |
| Spherical involute helical bevel gear (including TCA) | ||||
| Spherical involute Gleason spiral bevel gear (including TCA) | ||||
| Spherical involute equal pitch bevel gear (including TCA) | ||||
| Duplex spread blade Gleason spiral bevel gear | 100 USD per month | 600 USD per year | 2000 USD | 1200 USD per computer (minimum quantity is 5) |
| One tooth difference cycloidal gear (not including profile modification analysis) | 50 USD per month | 300 USD per year | Not applicable | Not applicable |
| One tooth difference cycloidal gear (including profile modification analysis) | Not applicable | Not applicable | 30000 USD | 18000 USD per computer (minimum quantity is 5) |
| Common tools | Use for free | |||
Buy the Subscription, Professional or Enterprise Edition on demand.Click to learn more.
View purchased modules, order records, etc.
语言 Language